主頁(http://www.130131.com):數字集群對講機鎖相環失鎖問題的研究 編者按:數字集群對講機在使用時會概率性出現鎖相環失鎖問題,造成對講機在集群模式下無法注冊入網、在直通模式下無法通信、調試模式下不能進行指標測試等問題,必須重啟機器才能恢復。針對這一現象,從理論上分析,造成這種干擾的可能是信號完整性問題、鎖相環的環路濾波器配置問題、電源完整性問題等。針對可能的原因逐個分析和測試,得出增大電源的濾波電容、并同時增加緩啟動電路和軟件檢測鎖相環鎖定狀態的解決方案,從示波器測試結果分析可以看出,徹底解決了因收發切換時電壓跌落造成的鎖相環失鎖問題,對講機的穩定可靠性得到了明顯改善。
基金項目:2023年攀登計劃—基于智能傳感器檢測的智慧校園節能減排的系統研究,項目編號pdjh2023 b1117 鎖相環廣泛應用于頻率合成、時鐘分配、相位解調以及時鐘恢復等,是無線通信、光纖鏈路、射頻收發機及微型計算機等必不可少的一部分,其穩定性對于確保整個電子系統的性能具有重要意義[1-2]。數字集群對講機在常溫環境(25℃)使用時,會出現鎖相環失鎖的現象,導致對講機在集群模式下無法注冊入網、在直通模式下無法通信、調試模式下不能進行指標測試等問題,在低溫環境下(-40℃)測試指標時鎖相環失鎖出現的概率更大。本文通過造成鎖相環失鎖的原因分析和實驗結果,得出解決鎖相環失鎖問題的解決方案,即增大電源的濾波電容、并同時增加緩啟動電路和軟件檢測鎖相環鎖定狀態。 1 對講機鎖相環工作原理 鎖相環(PLL)電路存在于各種高頻應用中,從簡單的時鐘凈化電路到高性能無線電通信鏈路的本振(LO)等。鎖相環是一種實現相位自動鎖定的控制系統,最基本配置是將參考信號的相位與可調反饋信號的相位進行比較,當比較結果處于穩態,即輸出頻率和相位與鑒相器的輸入頻率和相位匹配時,鎖相環即被鎖定[3-4]。 鎖相環通常由鑒頻鑒相器(PD)、環路濾波器(LPF)和壓控振蕩器(VCO) 3 部分組成[4],鎖相環的組成框圖如圖1 所示。鑒頻鑒相器將輸入參考頻率FREF和相位與反饋信號的頻率和相位進行比較,根據比較結果輸出泵電流IC,經環路濾波器積分后,形成壓控振蕩器VCO的調諧電壓UC去調整VCO的頻率和相位,使之最終收斂或鎖定到相同頻率及相位。
圖1 鎖相環組成框圖 對講機的工作頻段在300 MHz ~ 400 MHz 之間,采用小數分頻鎖相環,設計框圖如圖2 所示。其工作原理為:主控芯片根據時序要求,通過SPI 總線配置鎖相環的頻點信息,同時控制模擬開關、選擇環路濾波器以及配置外部快鎖模塊,使VCO 快速振蕩至所需頻點。
圖2 對講機鎖相環原理框圖 2 造成鎖相環失鎖的原因分析 現象1:常溫環境下,對講機正常使用過程中,多次呼叫后,會出現呼叫失敗、和被呼機器建立鏈接失敗的現象。此現象出現概率不高,當出現該現象后,通過天線口測試故障機器的發射指標,發現無論切換至哪個頻點: 1)對講機的輸出頻點都是399.70 MHz 附近,如圖3所示;
圖3 鎖相環失鎖現象 2)用示波器測試鎖相環環路濾波器的輸出電壓CV,也一直保持不變,正常情況下不同頻點CV 值不同。據此可以判斷故障機器的鎖相環失鎖了。 現象2:低溫環境下(-40℃),測試對講機的發射和接收性能指標時:如果一開始就測試發射指標,對講機都能正常工作,一旦切換到接收性能測試,就出現鎖相環失鎖;如果一開始就測試接收指標,切換到發射指標測試時,對講機也能正常工作,但是切換回接收指標測試,就會出現鎖相環失鎖的現象,有2臺樣機100% 出現該現象,且出現后無論切換至哪個頻點,頻譜儀測試的頻點都是399.70 MHz,CV 值也保持不變。根據以上現象分析,可以得出以下推論: 1)出現鎖相環失鎖,是在對講機由“發射”切換至“接收”狀態時出現的; 2)常溫和低溫環境下出現鎖相環失鎖,其原因是一致的,低溫環境下由于器件特性參數惡化,出現的概率才更高; 3)根據經驗,可能是信號完整性、環路濾波器參數配置或電源完整性導致。 4)針對可能的原因我們逐個分析、測試,從而找到問題的根本原因,并提出解決方案。 2.1 信號完整性 主控芯片通過SPI 總線對鎖相環IC(鑒頻鑒相器)進行配置,鎖相環IC 再根據不同的頻點輸出不同的CV值。為了濾除SPI 總線上的干擾、毛刺,我們在SPI 總線的時鐘(CLK)、數據(DATA)和片選(CS)線上串聯了22 Ω 電阻,對地并聯了33 pF 電容,因此初步認為是SPI 總線頻率高、信號完整性不佳,兩者之間通信異常,導致配置失敗并造成失鎖。 用示波器測試SPI 總線的波形如圖4 所示。從波形分析,SPI 總線信號質量尚可,不會造成鎖相環失鎖。將SPI 總線上接的電容都去掉、電阻改成0 Ω,對講機仍然會失鎖,因此排除SPI 總線信號完整性的原因。
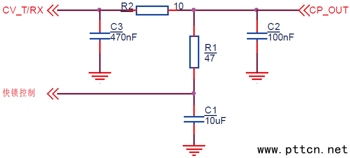
圖4 SPI總線波形分析 2.2 環路濾波器配置 鎖相環失鎖后,切換頻點時,VCO輸出的頻率和VCO的調諧電壓CV_T/RX都保持不變,因此也有可能是環路濾波器的參數配置問題導致,包括環路濾波器的快鎖控制電路。 把快鎖控制電路斷開、或調整環路濾波電路的C1值,在低溫環境下進行測試,鎖相環依舊會失鎖,因此也可以確認不是環路濾波電路的問題。
圖5 環路濾波器電路 2.3 電源完整性 前文提到,鎖相環失鎖是在對講機由“發射”切換到“接收”時出現的,根據軟件控制邏輯,由“發”轉“收”的過程中,軟件做了以下動作: 1)重新配置鎖相環IC 的頻點信息; 2)關閉發射鏈路的電源; 3)打開接收鏈路的電源。 從鎖相環失鎖后SPI 總線的波形時序分析,可以確定主控芯片能正常發送配置信息。因此不排除是收發切換過程中電源的打開、關閉造成電壓波動,引起鎖相環失鎖。 接收鏈路的電源電路如圖6所示。其中, 電源3V3DRF通過MOS 開關變成3V3_RX,給接收鏈路供電。同時,3V3DRF 還給鎖相環芯片、中頻數字化芯片等供電。
圖6 接收鏈路電源開關 用示波器測試3V3DRF、3V3_RX 的波形,在對講機由“發射”切換到“接收”瞬間,發現3V3DRF 從3.3 V 跌落到2.7 V,再升回3.3 V,如圖7 所示。 基于這個測試結果,我們作了以下分析: 1)由于3V3DRF 也給鎖相環芯片供電,規格書顯示鎖相環芯片能接受的最低電源電壓是2.7 V,低于2.7 V會造成鎖相環芯片掉電復位。 2)主控芯片只在對講機開機時才初始化鎖相環芯片,使用過程中,鎖相環芯片低電復位后,主控芯片沒有對其初始化配置,鎖相環芯片內部寄存器進入復位后的默認狀態,不受主控芯片控制。這就是為什么鎖相環失鎖后,對講機的輸出頻點和環路濾波器的輸出電壓CV 都不隨頻點切換而變化,必須重啟對講機才可以。 3)同時,低溫環境下鎖相環芯片性能變差,能接受的最低電壓高于2.7 V,所以低溫環境下鎖相環失鎖出現的概率比常溫時更高。
圖7 電源3V3DRF跌落 3 實驗結果與分析 針對電壓跌落造成鎖相環失鎖的問題,還需要找到造成電壓跌落的根本原因,才能從根本上解決問題。由于接收通路上的濾波器、低噪聲放大電路、混頻器、中頻放大電路等模塊都是由3V3_RX 供電,功耗大,尤其在上電瞬間,可能出現瞬時大電流造成電壓跌落。為此我們測試了3V3DRF 跌落瞬間,從3V3DRF 流向3V3_RX的電流,如圖8 所示。
圖8 電源3V3DRF電壓和電流突變 從測試結果分析,對講機由“發射”切換到“接收”瞬間,接收通路3V3_RX 處產生了高達1.83 A 的瞬態大電流,而3.6 V 轉3V3DRF 的LDO(XC6209F332) 最大輸出電流只有0.5 A,帶載能力不足造成3V3DRF 電壓跌落至2.78 V,最終導致了鎖相環失鎖。 根據原理分析,提出了以下的解決方案。 3.1 增大電源的濾波電容 加大LDO的濾波電容,如圖9 所示,LDO輸出的最大電流只有0.5 A,3V3DRF 的濾波電容只有10 μF,當負載電流波動較大時,LDO 和濾波電容帶載能力不足,必然出現電壓跌落的情況。在當前條件下已找不到輸出電流更大的LDO,可以增大濾波電容C449 的容量,瞬間電流由C449 提供,電容值根據式(1)估算:
已知瞬時大電流I 是1.83A,時間Δt 是2.5 μs,假設要使電壓跌落幅度小于0.1 V,那么電容C449 不能小于45.75 μF。受器件封裝、耐壓等限制,C449 改用47 μF。 將C449 改成47 μF 后,對講機從“發射”切換到“接收”時,電源3V3DRF的波形變化及瞬時電流如圖9所示。從測試波形分析,C449 容值增大后,3V3DRF 電壓跌落情況得到了明顯改善,跌落的最低值由之前的2.7 V提升到3.13 V,滿足鎖相環芯片的工作需求。但是收發切換瞬間電流沒有變,依舊存在著因瞬間電流大導致電壓跌落,出現鎖相環失鎖的可能性。
圖9 改電容后電壓跌落情況 從測試波形分析,C449 容值增大后,3V3DRF 電壓跌落情況得到了明顯改善,跌落的最低值由之前的2.7 V提升到3.13 V,滿足鎖相環芯片的工作需求。但是收發切換瞬間電流沒有變,依舊存在著因瞬間電流大導致電壓跌落,出現鎖相環失鎖的可能性。 3.2 增加緩啟動電路 減小收發切換時3V3_RX 上電瞬間的電流,MOS管的導通內阻隨VGS 變化而變化,如圖10所示。
圖10 On-Resistance vs. Gate-to-Source voltage導通電阻與柵極-源極電壓 如圖11 所示,在MOS 開關電路上增加C6、R6,構成緩啟動電路。當MOS 管導通瞬間,電容C6 通過電阻R6 緩慢放電,使VGS 緩慢升高,MOS 管導通內阻緩慢減小,在導通前期起到限流作用,達到減小瞬時電流的目的。緩啟動時間(MOS管導通時間)可按式(2)估算: τ=R×C (2) 引入緩啟動電路后,MOS管導通時間延長,相應的,MOS管的截止時間也延長了。關閉MOS 管時,由于電容C6兩端電壓不能突變,電源3V3DRF 通過R5 給C6充電,當VGS < VGS(TH)時,MOS 管才徹底截止。充電時間可以由上述公式估算。 對講機從發射切換到接收狀態時的瞬間大電流持續時間2.5 μs,緩啟動時間應大于2.5 μs。由于對講機收發切換時隙是1 ms,因此MOS 管的導通和截止時間不能大于1 ms。經過計算及實際驗證,R5、R6、C6 采用圖11 所示參數,MOS 管導通時間約10 μs,MOS 管關閉時間約100 μs。
圖11 緩啟動電路 增加緩啟動電路R6、C6,對講機從“發射”切換到“接收”時,電源3V3DRF 的波形變化及瞬時電流如圖12 所示。 從圖12 波形分析,加上緩啟動后,收發切換瞬間電流從2.1 A 降低至0.65 A,雖然瞬間電流明顯減小,但由于LDO 最大輸出電流不足0.65 A,所以電壓跌落至2.72 V,鎖相環仍然會出現失鎖現象。
圖12 加緩啟動后電壓跌落情況 要想徹底解決鎖相環失鎖的問題,需要雙管齊下:將C449 改成47 μF,同時加上緩啟動電路。測試波形如圖13 所示。
圖13 改電容及加緩啟動后電壓跌落情況 增大C449 電容值、加上緩啟動電路后,瞬間電流降低到0.74 A,電源3V3DRF 微跌至3.13 V,不會造成鎖相環芯片低電復位。經多次測試,無論是在常溫還是低溫環境下,都沒有出現鎖相環失鎖的現象。加上主控芯片實時監測鎖相環芯片鎖定狀態,鎖相環的穩定性進一步得到保障。 3.3 實時檢測鎖相環芯片狀態 主控芯片實時檢測鎖相環芯片狀態。鎖相環芯片有一個鎖定檢測腳,當鎖相環芯片失鎖時,該引腳輸出低電平。當主控芯片檢測到鎖相環失鎖后,可以重新初始化芯片,讓鎖相環芯片恢復正常。 4 結束語 本文著重從理論出發,初步分析鎖相環失鎖的問題,通過排除法,對可能的原因進行多次測試定位,最終得出增大電源的濾波電容,以及增加緩啟動電路、軟件檢測鎖相環鎖定狀態的解決方案,徹底解決了因收發切換時電壓跌落造成的鎖相環失鎖問題,對講機的穩定可靠性得到了明顯改善。 參考文獻: [1] 閤蘭花. 鎖相環電路的可測性設計研究[D].南京:東南大學,2018. [2] 周文輝.一種改進型的快速鎖定鎖相環[J].電子信息對抗技術,2020,35(3):91-94. [3] 楊東營,杜會文,韓翔,等.寬帶鎖相環的自校準及鎖定檢測設計實現[J].電子質量,2021(8):113-116. [4] 周萬鵬,紀君利,郭彥宏.有源電力濾波器鎖相環改進設計[J].電器與能效管理技術,2020(8):84-87+99. [5] 韓彥武,龍曉東,薛小飛.一種防止錯鎖的延遲鎖相環及其鎖相方法[J].中國集成電路,2021,30(12):39-41. [6] 高鵬,翟世奇,李晴,等.一種快速鎖定的鎖相環電路結構的研究[J].集成電路應用,2021,38(8):10-11. [7] 張振波,王海云,王維慶,等.基于改進型環路濾波器的單相鎖相環[J].電力系統保護與控制,2021,49(13):135-141. [8] 胡忠山,吳秋媚,龔英明,等.諧波對高壓直流輸電系統換流站鎖相環性能影響[J].廣東電力,2020,33(11):91-101. [9] 楊三英,吳慧斌.鎖相環控制方法的優化與仿真分析[J].電子測試,2020(20):45-46+25. [10] 周郭飛,楊宏,楊延峰.基于自適應環路濾波算法的全數字鎖相環設計與分析[J].微電子學與計算機,2020,37(9):62-67+72. (本文來源于《電子產品世界》雜志2023年7月期) (中國集群通信網 | 責任編輯:李俊勇) |









(1)








